@      世界杯体育 -开yun云·kaiyun(全站)体育官方网站/网页版 登录入口

你的位置:开yun云·kaiyun(全站)体育官方网站/网页版 登录入口 > 新闻 >

世界杯体育 -开yun云·kaiyun(全站)体育官方网站/网页版 登录入口

世界杯体育 -开yun云·kaiyun(全站)体育官方网站/网页版 登录入口

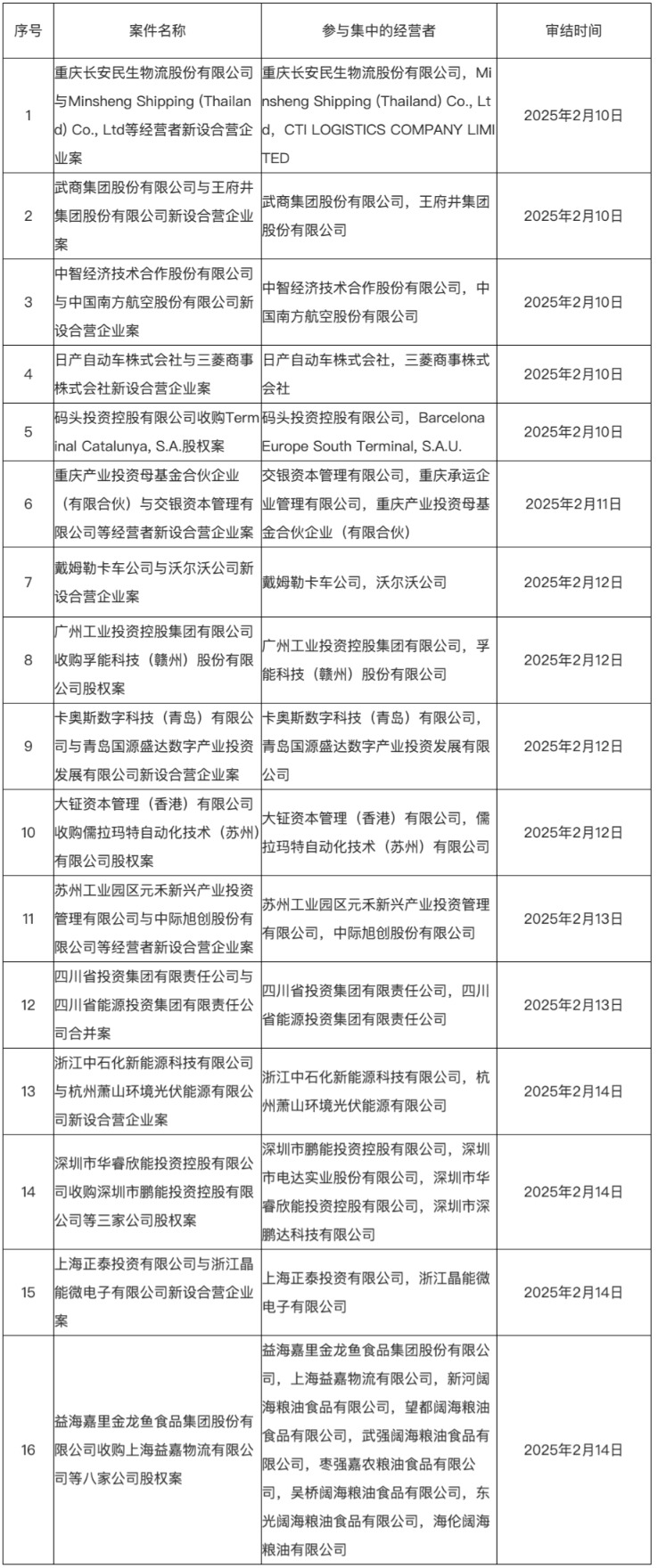
  2月25日世界杯体育世界杯体育,阛阓监管总局发布2025年2月10日—2月16日无条目批准打算者汇集案件列表,其中包括武商集团股份有限公司与王府井集团股份有限公司新设配合企业案、日产自动车株式会社与三菱商事株式会社新设配合企业案、四川省投资集团有限包袱公司与四川省动力投资集团有限包袱公司团结案等。